长虹PF29118(F28)自动关机维修
机型:PF29118(F28)
故障:自动关机。
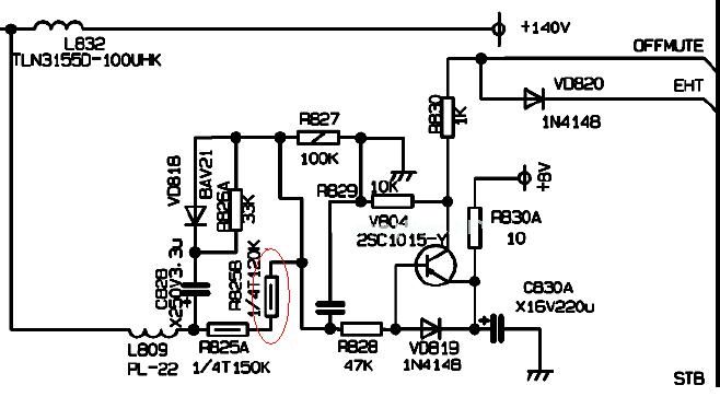
故障点:R825B开路
分析与检修:该机具体故障是电视行启动后马上就自动关机行又启动再关机如此循环。初步判断保护电路故障,保护电路的工作原理是:1, N100(CH05T1628)(36)脚输入反映行流大小的高压检测信号,(36)脚正常电压2V。通过行输出变压器(8)脚反馈输入。2,关机消亮点电路和关机静音电路(下图),在关机瞬间V804导通C830A上充得的8V电压通过VD820加到N100(36)脚调整IC内部视放电路的工作状态加速阴极电子泄放,达到消亮点的目的,该电压同时还控制静音电路,电视工作时V804处于截止状态。如果该电路误启动也会出现行保护故障。首先断开(36)脚电视能正常开机但是没有声音,进一步断定故障在消亮点电路,检测VD820正端为高电平电路已起控。通过仔细检查该电路发现R825B已开路。改用1/2W120K电阻代换一切OK。

- 刊登此文只为传递信息,并不表示赞同或者反对作者观点。
- 如果此内容给您造成了负面影响或者损失,本站不承担任何责任。
- 如果内容涉及版权问题,请及时与我们取得联系。

文章评论